A Red Card may be issued to any person participating in the match, including players on the pitch, substitutes and team officials (which includes managers, coaches, physiotherapists and doctors who are part of a team’s squad, whether or not they are included on an official team sheet) in the following circumstances:
- for any Red Card Offence or other misconduct defined as a Red Card Offence under the FIH Rules of Hockey or the England Hockey Disciplinary Regulations committed during a match and/ or
- for any offence or act of misconduct committed within 30 minutes of the conclusion of a match, which would have resulted in the automatic award of a red card during the match.
To report any offence or act of misconduct that occurred before a match, or following the 30 minutes window from the conclusion of the match, you must use the Misconduct offence reporting process Misconduct Complaints
-
The England Hockey Disciplinary Regulations can be found on this page.
England Hockey has launched a new Red Card/ Misconduct Complaint Form.
This form replaces previous Red Card/ Misconduct Complaint Form and must be used from the 12-09-2025.
The new form is a Microsoft (MS) Form which umpires/ complainants will complete online. The form is available via this link https://forms.cloud.microsoft/e/URByvWx9pE
Please note, old style forms will no longer be accepted; if the correct procedure for issuing or reporting a Red Card is not followed this may have an adverse impact on the outcome of the disciplinary process.
-
Any Red Card must be reported using the new MS Form as soon as possible and, in any event, the fully completed form must be sent within 72 hours of the match. (A copy of the MS Form will be received by England Hockey and sent to your Area Disciplinary Administrator, or the National Disciplinary Panel for a national level Red Card. It is always useful to forewarn your Disciplinary Administrator by message, phone or email that a Red Card has been issued and the report is on its way.)
The new form has various mandatory fields of information including core information regarding an offender, the offender’s team and the fixture in which the Red Card is issued. A checklist of key information which you need to gather on the day is available as a download from this page and you may wish to carry this with you. Alternatively, umpires may wish to carry an old style Red Card Report Form as an aide memoire to the key information required.
You can find the guidance on how to complete the Red Card/ Misconduct Complaint Form on this page. We recommend that all umpires familiarise themselves with these documents. Your report should be factual and should avoid any recommendations on sanction or category of offence as the Disciplinary Panel will decide this.
Please contact your Area Disciplinary Administrator if you have questions regarding your responsibilities.
You should also check that any Red Cards (and Yellow Cards) have been correctly reported by clubs through the Game Management System (GMS).
-
If you are issued with a Red Card you should
- Immediately leave the pitch and the surrounding area and stay away from that area for the rest of the match and any warm-down period. If you do not do this, it may result in you receiving an increased sanction for the offence.
- You should not engage in any coaching or other interaction with your team or the opposition or officials whilst the match remains in progress or immediately afterwards.
You must, however, cooperate with the umpire by providing any information that they need to report the Red Card. To avoid any potential confrontation with the umpire it is a good idea to use your captain or other club official to provide this information.
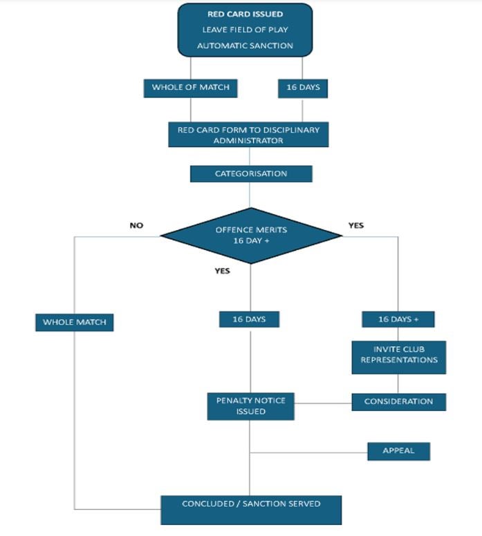
The Regulations prescribe minimum periods of suspension for offences in different categories.
The mandatory minimum period of suspension for any red card other than what is now defined as a “Minor Offences” Red Card under the Disciplinary Regulations is 16 days. This sanction is imposed automatically and applies from the day of the match and covers the dates notified to you in the Penalty Notice once issued by the Disciplinary Panel. There is no right of appeal against the award of a Red Card or the first 16 days of any suspension, although in exceptional circumstances a Red Card may be set aside by an appeal panel.
The suspension prevents you from playing, umpiring or acting, either from the sides of the pitch or on the pitch, as a team coach, a team official or any match official during any hockey match or event, which falls within the jurisdiction of England Hockey.
You are not automatically excluded from other hockey activity (for example internal club training). If you are in any doubt as to whether you are permitted to take part in an activity, you should speak with your Club Disciplinary Officer who can contact the appropriate Disciplinary Administrator for further advice if this is required.
The Disciplinary Panels have the power to impose greater sanctions, the scale of which depends on the nature of the offence and more detail regarding this can be found in the Disciplinary Regulations. The Regulations provide that, in cases of premeditated or serious offences, including in particular but not exclusively, personal insults or accusations of cheating or bias towards an umpire or match official, damage to equipment, the violent use of a stick, punching or kicking, or group violence, you can expect to receive a substantially greater sanction than the minimum suspension periods that are prescribed by the Regulations.
If the Disciplinary Panel is considering a sanction greater than 16 days your Club Disciplinary Officer will be contacted and asked to provide representations regarding the misconduct before the final sanction is agreed. Any representations are usually coordinated by your club and submitted on your behalf.
The Disciplinary Panel will issue a Penalty Notice to your club or other member body which will set out the duration and exact terms of your suspension.
-
Every club must appoint a Club Disciplinary Officer. These contact details need to be kept up to date via the Club Portal so that the appropriate Disciplinary Panel knows who to contact if a disciplinary issue arises in relation to a person at your club.
The Club Disciplinary Officer is the first point of contact for the Disciplinary Panel. They are responsible for ensuring that the officers of their club and any individual who is the subject of any disciplinary procedure are kept fully informed of any steps taken in the disciplinary process and any sanction imposed on the individual.
In some cases, the Club Disciplinary Officer will receive requests for representations from the offender and/or the club involved. These will require coordination of responses within prescribed deadlines. It is important that you meet these deadlines as failure to do so may result in a decision being made without these representations being considered.
Clubs and team captains / managers/ coaches are required to cooperate with umpires if a Red Card is issued. This includes providing any information that the umpire may require to report the offence.
Teams must enter on GMS the player/ offender details for any Red or Yellow Cards awarded. This must be done within the timeframes set out for the relevant competition and as soon as possible after the match, in any event.
Clubs are also responsible for ensuring that any suspension periods for Red Cards or Yellow Cards are observed by their members. Please note that the automatic suspensions provided for under the England Hockey Disciplinary Regulations (or the League Regulations) take effect automatically whether or not a Penalty Notice has been issued by a Disciplinary Panel.
Any breach of a suspension is likely to result in a further period of suspension of at least double the period of the original suspension.
Finally, clubs should have their own internal disciplinary processes to deal with misconduct on and off the pitch. If a club takes disciplinary action in connection with any Red Card the Club Disciplinary Officer should confirm the details of any club sanction to the appropriate Disciplinary Administrator.
FOR MORE INFORMATION ABOUT THE RED CARD PROCESS, SEE THE ENGLAND HOCKEY REGULATIONS AND THE FLOWCHART BELOW.
-